Neutral-valossa häikkää

  • Keskustelun aloittaja Keskustelun aloittaja Magna
  • Aloituspäivä Aloituspäivä
Liittynyt
27.1.2018
Kävipä tuossa tänään töistä lähtiessä semmosta, että kun lähtiessä laitoin vaihdeta silmään ei Neutral-valo sammunut kuten kuuluisi. Siinä sitte ajamaan lähtiessäni huomasin, että valo reagoi suoraan kytkimen käyttöön - eli kun kytkimen laittoi pohjaan vaihetta suurentaessa/pienentäessä -syttyi myös siksi aikaa valo mikä näyttää normaalisti pykälän olevan vapaalla.

Näyttäisi tapahtuvan kylmänä tämä skenaario, tai ainakin ilmiö loppui kiin ajaessa ja valo näytti normaalisti kun pysähdyin valoihin ja vaihdoin seisonnan ajaksi vapaalle. Mistähän kannattaisi alkaa vikaa metsästämään. Olisiko joku rele menossa vai onko jotenkin linkissä sensoriin mikä estää käynnistyksen, jos ei ole kytkin pohjassa - kyseisessä pärrässä kun semmoinenkin värkki löytyy.

Hondan Magna 700cc vm. -84 on Pyörä.
 
Vapaan anturi tuskin on kallis ostos ja vika lienee mitä suurimmalla todennäköisyydellä siinä.
 
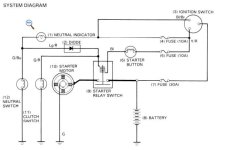
Jos mulla on oikea kaavio käytössä:

http://www.cantonmg.com/stewsplace/ShopManualVF700C.html

Starttaus näköjään onnistuu joko vapaalla tai kytkin pohjassa. Starttirele saa maita joko kytkinkahvalla olevasta kytkimestä tai vapaavalon kytkimeltä. Jotta vapaavalo ei palaisi kytkin pohjassa, siinä on diodi joka estää virran kulun niin päin. Ilmeisesti tuo diodi temppuilee. On jossain tankin alla.
 

Liitetiedostot

  • Clutch.jpg
    Clutch.jpg
    48,6 KB · Katselut: 23
Tinde sanoi:
Jos mulla on oikea kaavio käytössä:

http://www.cantonmg.com/stewsplace/ShopManualVF700C.html

Starttaus näköjään onnistuu joko vapaalla tai kytkin pohjassa. Starttirele saa maita joko kytkinkahvalla olevasta kytkimestä tai vapaavalon kytkimeltä. Jotta vapaavalo ei palaisi kytkin pohjassa, siinä on diodi joka estää virran kulun niin päin. Ilmeisesti tuo diodi temppuilee. On jossain tankin alla.

Starttaus tällä onnistuu vain kytkin pohjassa, vaikka vaihde vapaalla olisikin. Tänään taas työpaikalta lähtiessäni laitoin pykälän silmään ja pikkasen kytkintä nostin, niin sillon tuo "valoshow" alkaa. Eli tuossa kytkinkahvassa on pieni namiska mikä huomaa, että kytkin on pohjassa ja antaa startata, ja aina kun tämä "nappi" oli pohjassa, reagoi myös Neutral-valo. Tosin nyt tuo loppu jo alkumatkasta kotiin - joku kosketushäikkä siinä tuntuisi olevan.
 
Eli jos ei koske kytkinkahvaan niin vapaavalo toimii oikein, mutta ei starttaa? Jos näin on niin siinä on tosiaan kosketushäiriö siinä diodissa, koska sen pitäisi startata vapaalla ilman kytkintä.
 
Tinde sanoi:
Eli jos ei koske kytkinkahvaan niin vapaavalo toimii oikein, mutta ei starttaa?

Kyllä, juurikin näin.

[/QUOTE]Jos näin on niin siinä on tosiaan kosketushäiriö siinä diodissa, koska sen pitäisi startata vapaalla ilman kytkintä.[/QUOTE]

Jahas. Itse olen ollut siinä uskossa, että tuo kytkimen pohjassa pitäminen olisi varotoimena joka tapauksessa, oli vaihde päällä tai ei. Korjaantuukohan sitten tuokin vaihtamalla koko diodi.
 
Tinde sanoi:
Jos mulla on oikea kaavio käytössä:

http://www.cantonmg.com/stewsplace/ShopManualVF700C.html

Jotta vapaavalo ei palaisi kytkin pohjassa, siinä on diodi joka estää virran kulun niin päin. Ilmeisesti tuo diodi temppuilee. On jossain tankin alla.

Kyllä, joskin pienenä huomiona, että mikäli diodi olisi kytketty tuon järjestelmäkaavion mukaisesti (eli lampun kannalta maata vasten myötäsuuntaan), niin N-valo palaisi myös silloin, kun kytkinkahva on pohjassa (oli starttunappula painettuna tai ei). Em. manuaalin johtodiagrammissa diodi on kuitenkin oikein päin piirrettynä.

Huvittavasti oireet täsmäävät täysin siihen, että diodi olisi väärinpäin: a) Jos vaihdeanturi on vapaalla, N-valo syttyy, mutta pyörää ei voi starta (releen käämi näkee diodin estosuuntaisesti, diodi ei johda, virtaa ei kulje eikä relekään siten vedä). b) N-valo syttyy, jos kytkintä painaa (lampun kanta näkee diodin myötäsuuntaisesti, diodi johtaa).

Koska kesken matkan diodi tuskin hyppää kannassaan (ellei sitten kyseessä ole väärin päin asennettu diodi, jonka seurauksena mukana on vielä kosketushäiriötäkin), niin annan minäkin ääneni sille, että diodi vetelee viimeisiään ennen kuin sitten ajan saatossa joko menee kokonaan oikosulkuun (tällöin pyörä sentään lähtee vaihde vapaalla käyntiin) tai ei johda enää kumpaakaan suuntaan (jolloin kytkimen aiheuttama valoshow lakkaa).
 
Mäkin ihmettelin että miten toi diodi voi olla noin päin, siinä ei ole mitään järkeä - hyvä että selvisi.
 
Back
Ylös